全省统一咨询电话:
招考资讯
招生院校
招生专业
开始报名
学员登录
招考资讯
帮助中心
系统用户
合作机构
[ 关闭 ]
院校
专业
政策
大纲
试题
教材
专升本
高起本
高起专
中专
欢迎光临!
登录
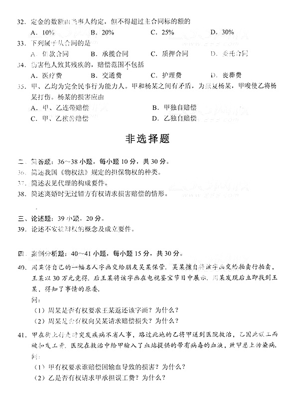
2014年成人高考专升本《民法...
2014年成人高考专升本《民法》真题及答案
[
历年试题
] 更新: 2015.10.20 阅读: 29757
[1]
[2]
上一篇:
2014年成人高考专升本《教育理论》真题及答案
下一篇:
2014年成人高考专升本《生态学基础》真题及答案
成考报名网 CKBM.CN © 2005-2026 All Rights Reserved.
在线客服
电话:0531-67882020
使用前必读
电脑版